物理教育研究所郭庆副研究员团队近期在教育学CSSCI期刊发表两篇学术研究成果
作者:熊泽坤 时间:2026-01-21 点击数:
近日,我院物理教育研究所郭庆副研究员团队在教育学领域持续深耕,成果丰硕,先后在《中国电化教育》与《现代远程教育研究》两本教育学CSSCI期刊发表学术论文。两项成果分别聚焦“生成式人工智能赋能学科教学”与“小学生计算思维情境化测评”两大技术赋能教育的重要主题,为智能时代教育教学改革与学生核心素养培育提供了新的思路与实践支撑。
一、《中国电化教育》:论学科视角下生成式人工智能何以赋能教学
郭庆副研究员与我院乔翠兰教授,我校教师教育学院黎俊玲院长,生命科学学院崔鸿教授合作,于《中国电化教育》发表题为《论学科视角下生成式人工智能何以赋能教学——以科学项目式学习为例》的研究论文。研究围绕生成式人工智能(GAI)融入课堂实践中“重体系构建、轻学科落地”的现实困境,从学科教学视角出发,指出GAI赋能教学需要回到学科本质与学科教学逻辑,在研究主体、内容方法与应用视野上实现“学科化转向”。
为解决这一困境,研究提出GAI赋能学科教学的设计范式和原则:以“深化教学模式”为目标,突破技术工具化应用,转向学科应用导向的定制化设计;以“彰显学科本质”为前提,规避同质化教学,锚定各学科独特思维范式;以“场景差异定制”为牵引,适配不同课型与教学环节的特异性需求;以“构建‘学习流’”为方式,规范人机交互的复杂性,引导学生自主探究。

GAI赋能学科教学的设计范式和原则
在此基础上,研究以科学项目式学习为例,从学科本质出发,构建了“生成式教学模式”,呈现GAI在项目学习不同环节中的介入方式与支撑要点,为一线教师在具体教学流程中“怎么用、用在何处、如何用得深”提供可操作的设计框架。

科学学科项目式学习的生成式教学模式
最后,研究以小学科学四年级《声音》章节为例,设计GAI赋能“乐器制作”的项目式学习案例,以“学习流”为基础构建项目实践前、实践中、实践后的教学设计。例如,实践中,GAI通过苏格拉底式对话引导学生将“吉他如何弹奏旋律”等现实问题转化为“影响吉他音调高低的因素”等科学问题,再通过“回答-反馈-优化”的循环帮助学生构建知识框架。该成果为不同学科的GAI应用提供了可迁移范式,为教育数字化转型提供了理论与实践支撑。
二、《现代远程教育研究》:小学生计算思维情境化测评系统的设计与应用
郭庆副研究员团队的另一项成果《小学生计算思维情境化测评系统的设计与应用——面向认知结果和认知过程的双重评估》发表于《现代远程教育研究》上,硕士研究生熊泽坤为本文第二作者。该研究聚焦教育数字化转型背景下小学生计算思维的测评难题:当前计算思维情境化测评多停留于整体得分的浅层分析,难以揭示学生的认知结构差异与动态行为规律,无法为个性化教学提供精准支撑。
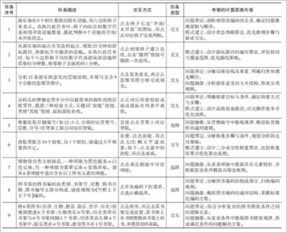
为了破解这一问题,研究进行了小学生计算思维情境化测评设计与系统开发。研究构建了计算思维能力模型,将小学生计算思维拆解为问题界定、问题抽象、模式建立三大核心维度,并设计了名为《果敢:逃离竺野岛》的情境化测评系统。任务以主线情境串联游乐场、码头、博物馆、图书馆四大支线,包含9项交互与选择任务,既保证情境的真实性与趣味性,又确保测评的信效度。系统可同步收集反映认知结果的得分证据与反映认知过程的点击流行为证据,通过多轮试测与Rasch模型验证,优化了任务难度与区分度。

论文中 “测评任务及考察的计算思维内容” 表
研究后续于小学信息课堂上开展测评实践。对776名小学四年级学生的测评实践结果显示:认知结果层面,学生问题界定能力最优,问题抽象能力相对薄弱,且相同得分背后可能存在不同认知结构;认知过程层面,识别出精准路径、无序扩散、错误冗余等5类潜在行为模式,各类模式在准确性、效率与稳定性上差异显著。该研究实现了计算思维“认知结果+认知过程”的双重评估,开发的系统可为个性化教学提供精准诊断工具,也为其他核心素养的情境化测评提供了可借鉴的方法论。
各潜在行为模式类别的学生在任务4上的行为转移有向加权网络图
以上两项研究精准切入智能时代教育核心议题,兼具理论创新与实践价值。前者突破生成式人工智能赋能教学的“技术中心主义”局限,以学科本质为核心构建定制化教学模式,破解技术与教学“两张皮”难题;后者构建计算思维“认知结果+认知过程”双重评估系统,打破传统测评“重分数轻结构”瓶颈。两项成果既丰富了相关领域理论体系,又为一线教学提供可落地方案,有望在多学段、多学科推广,为教育数字化转型与创新人才培养持续贡献“华师物院智慧”。
华大物院党委融媒体中心
华大物院团委宣传中心
通讯员|熊泽坤
责 编|程雍棋
审 校|赵蕴杰 郭 庆